游戏资讯
NOTICE ANNOUNCEMENT
- 【公告】《快乐游加速器》独享会员价格调整公告
- 【新增】网游 -- 阿索拉:星之祈愿
- 【新增】网游 -- 网金江湖录4.0
- 【新增】网游 -- 街头篮球:Reboot【台服】
- 【新增】网游 -- 极限竞速:地平线6
《地下城与勇士》游戏名称及部分游戏内容调整说明
发布时间:2023/2/19 9:44:09 地下城与勇士网游加速器
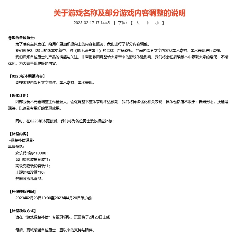
近日,《地下城与勇士》游戏官方公布“关于游戏名称及部分游戏内容调整的说明”,官方表示将在2月23日的版本更新中,对《地下城与勇士》的名称、产品图标、产品内部分文字内容及美术素材、美术表现进行调整,更新补偿内容将于2023年2月23日10:00至2023年4月20日期间内领取。

《地下城与勇士》(DungeonFighter,简称DNF)是由韩国(Neople)开发、中国内地由腾讯游戏代理运营的动作角色扮演ARPG格斗网游。
地下城与勇士:游戏名称及部分游戏内容调整说明
该游戏是一款2D卷轴式横版格斗过关网络游戏,大量继承了众多家用机、街机2D格斗游戏的特色。以任务引导角色成长为中心,结合副本、PVP、PVE为辅,与其他网络游戏同样具有装备与等级的改变,并拥有共500多种装备道具。每个人物有10个道具装备位置,在游戏中可以允许最多4个玩家进行组队挑战关卡,同样也可以进行4对4的PK。

想要了解更多相关加速器资讯,请关注我们《快乐游加速器》的官网、论坛以及官方微博。
《快乐游加速器》采用金融级专线、全网动态监控、智能路径选择算法为用户提供网游加速服务,全面支持Steam、Origin、UPlay等游戏平台数千款网络游戏。

陕公网安备 61011302000512号
关注官方微信

